
Температура наружной поверхности элементов теплоснабжения напрямую влияет на безопасность эксплуатации, эффективность теплоизоляции и соблюдение санитарных норм. В жилых и общественных зданиях санитарные требования предписывают предельное значение температуры на поверхности трубопроводов систем отопления – не выше 75 °C при наличии теплоизоляции и не выше 60 °C при её отсутствии. Нарушение этих параметров увеличивает риск ожогов и может привести к нерациональному расходу тепловой энергии.
Для промышленных объектов температурные пределы зависят от категории помещений и класса оборудования. Согласно СП 60.13330.2020, температура поверхности теплоизоляции трубопроводов должна быть не выше 45 °C в зонах, доступных для персонала, и может достигать 60–70 °C в недоступных или изолированных участках. Это особенно актуально в помещениях с постоянным пребыванием людей, где чрезмерное тепловое излучение приводит к перегреву воздуха и нарушению микроклимата.
Контроль температуры осуществляется с использованием контактных термометров, термопар или инфракрасных пирометров. Рекомендуется проводить замеры в точках возможных утечек тепла: на фланцах, запорной арматуре, участках с нарушенной изоляцией. При выявлении превышений нормативов необходимо немедленно проводить теплоизоляционные мероприятия – например, восстановление кожуха или замена утеплителя на материал с более низкой теплопроводностью.
Нормируемая температура наружной поверхности трубопроводов
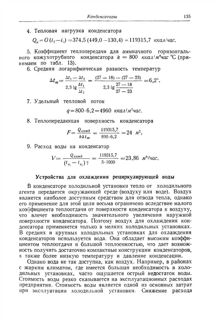
Температура наружной поверхности трубопроводов, используемых в системах теплоснабжения, нормируется в целях обеспечения безопасности эксплуатации и минимизации тепловых потерь. Допустимые значения определяются типом теплоносителя, режимом работы системы и требованиями санитарных норм.
В жилых и общественных зданиях согласно СНиП 41-01-2003 и СП 60.13330.2012 температура наружной поверхности труб не должна превышать:
- 43 °C – при открытом доступе к трубопроводу для людей (в том числе в местах общего пользования);
- 60 °C – при расположении трубопровода в труднодоступных или изолированных зонах;
- не ограничена – при наличии теплозащиты, исключающей контакт с кожей (например, кожухи, экраны).
Для производственных помещений допускается превышение указанных температур, если обеспечена защита персонала от ожогов. В этом случае обязательна установка термоизоляции или ограничение доступа к трубопроводу.
Теплоизоляция должна обеспечивать:
- снижение температуры наружной поверхности до безопасного уровня;
- сохранение температурного режима теплоносителя при транспортировке;
- предотвращение конденсации влаги на поверхности труб в зонах с пониженной температурой окружающей среды.
Контроль температуры осуществляется с использованием контактных термометров, термодатчиков или тепловизионной диагностики. Периодичность проверок устанавливается локальными нормативами, но не реже одного раза в год для систем с доступом к персоналу.
Несоблюдение температурных норм может привести к ожогам, ускоренному износу изоляционных материалов и увеличению эксплуатационных потерь тепла. Поэтому при проектировании и эксплуатации необходимо закладывать температурные допуски с учетом всех условий размещения трубопроводов.
Допустимые отклонения температуры при эксплуатации

В процессе эксплуатации систем теплоснабжения допустимы отклонения температуры наружной поверхности элементов, но они строго регламентированы. Согласно СП 60.13330.2020, разность между фактической и проектной температурой не должна превышать ±5 °C для систем отопления и горячего водоснабжения в условиях нормальной эксплуатации.
Для тепловых сетей, обслуживающих жилые и общественные здания, допустимы колебания температуры теплоносителя, при которых наружная температура поверхности трубопроводов и арматуры не выходит за пределы расчетных значений более чем на 10 °C в течение кратковременного периода (не более 2 часов). Такие отклонения не должны приводить к перегреву поверхностей, контактирующих с воздухом помещений.
На участках с теплоизоляцией, где контакт с персоналом или воздухом возможен, температура внешней поверхности не должна превышать 45 °C, независимо от отклонений внутри системы. Это требование критично в зданиях с постоянным пребыванием людей, особенно в учреждениях здравоохранения и детских организациях.
При техническом обслуживании учитываются кратковременные переходные режимы (пуск, останов), при которых допускается временное отклонение наружной температуры до ±15 °C. Однако эксплуатация в таких режимах не должна быть регулярной, иначе требуется корректировка параметров или модернизация оборудования.
При систематических превышениях предельно допустимых значений температура считается аварийной, что требует немедленного выявления причин – утечек, разрушения теплоизоляции, неправильной настройки автоматических регуляторов. Такие случаи фиксируются в журнале технического состояния системы.
Методы измерения температуры наружной поверхности

Для получения достоверных данных о температуре наружной поверхности элементов теплоснабжения применяются как контактные, так и бесконтактные методы. Выбор метода зависит от требований к точности, доступности измеряемой поверхности и условий эксплуатации.
- Термопары (контактный метод). Применяются для постоянного контроля в промышленных системах. Наиболее распространены термопары типов K и J, работающие в диапазоне от –200 до +1100 °C. Точность измерения – до ±1,5 °C. Необходим плотный контакт с поверхностью и термоизоляция точки контакта.
- Термометры сопротивления (Pt100, Pt1000). Позволяют точно измерять температуру в пределах от –50 до +500 °C. Требуют надежной фиксации на поверхности и компенсации температурных градиентов между датчиком и телом трубы. Погрешность – до ±0,2 °C при калибровке.
- Инфракрасные пирометры. Обеспечивают бесконтактное измерение температуры от –50 до +3000 °C. Требуется точная настройка коэффициента излучения поверхности (обычно 0,85–0,95 для окрашенных металлов). Погрешность – от ±0,5 °C при правильной калибровке и отсутствии внешнего теплового излучения.
- Тепловизоры. Применяются для комплексной диагностики. Позволяют визуализировать распределение температуры на поверхности. Разрешение матрицы – от 160×120 до 640×480 пикселей, температурная чувствительность – от 0,05 до 0,1 °C. Рекомендуется для обследования протяжённых участков трубопроводов и выявления утечек тепла.
Перед измерением необходимо учитывать состояние поверхности: наличие краски, коррозии, загрязнений и конденсата существенно влияет на точность показаний, особенно при бесконтактных методах. Оптимальная точка измерения – в середине между теплоизоляционными швами, на хорошо очищенной и ровной части трубы.
Для повышения достоверности рекомендуется сочетание методов: например, первичная оценка пирометром с последующим уточнением контактным датчиком в точке перегрева.
Влияние изоляции на температуру элементов теплоснабжения

Теплоизоляция непосредственно влияет на температурное состояние наружной поверхности трубопроводов и оборудования. Применение эффективной изоляции снижает тепловые потери до 90–95 %, уменьшая нагрев внешней поверхности и повышая энергетическую эффективность системы.
При использовании теплоизоляционных материалов с низкой теплопроводностью (λ ≤ 0,04 Вт/м·К) температура наружной поверхности трубопровода при температуре теплоносителя 130 °C может быть снижена до 35–45 °C. Это значение соответствует санитарно-гигиеническим нормам, исключающим риск ожогов при контакте с поверхностью.
Важным параметром является толщина слоя теплоизоляции. Например, при использовании минераловатной изоляции плотностью 100–150 кг/м³ и толщиной 50 мм температура внешней поверхности снижается на 70–80 °C по сравнению с незащищённой трубой.
При выборе материала следует учитывать не только теплопроводность, но и устойчивость к влаге, температурным колебаниям и механическим повреждениям. Увлажнение изоляции увеличивает её теплопроводность в 2–3 раза, что снижает эффективность и может привести к перегреву наружной поверхности.
Нарушение целостности теплоизоляционного покрытия, образование мостиков холода и ухудшение контакта между изоляцией и поверхностью трубопровода приводит к локальному перегреву. Это необходимо учитывать при эксплуатации и техническом обслуживании.
Эффективная изоляция способствует не только снижению температуры наружной поверхности, но и продлевает срок службы оборудования за счёт уменьшения теплового напряжения и конденсации влаги на поверхности трубопроводов в помещениях с высокой влажностью.
Требования к температуре поверхности вблизи рабочих мест

Температура поверхности элементов теплоснабжения, расположенных вблизи постоянных и временных рабочих мест, регламентируется с целью предотвращения термических ожогов и обеспечения комфортных условий труда. В соответствии с санитарными нормами и правилами (СанПиН), предельное значение температуры наружной поверхности трубопроводов и оборудования, с которыми возможен контакт персонала, не должно превышать +45 °C.
Если конструктивно или технологически невозможно снизить температуру ниже указанного значения, обязательно применение защитных экранов, кожухов или теплоизоляции с финишным покрытием, снижающим температуру внешней поверхности. Материалы защитной изоляции должны быть устойчивыми к повреждениям, легко очищаемыми и обеспечивать снижение температуры не менее чем до 43–45 °C при длительной эксплуатации.
В помещениях с постоянным пребыванием людей (цеха, мастерские, диспетчерские), наличие открытых элементов с температурой выше нормативных значений считается нарушением требований охраны труда. В этих зонах предпочтительно применять либо закрытую прокладку трубопроводов, либо интеграцию в строительные конструкции (шахты, ниши), с обеспечением доступа для технического обслуживания.
Для вертикальных и горизонтальных участков труб вблизи рабочих мест необходимо предусматривать маркировку с указанием температурного режима и предупреждающие знаки, если температура поверхности превышает +45 °C даже после изоляции. Это особенно актуально при обслуживании оборудования с температурой теплоносителя выше +95 °C, где теплопередача к поверхности может быть интенсивной даже при наличии базовой теплоизоляции.
Проверка температуры проводится пирометрами или термопарами в точках, где возможен контакт с персоналом. Замеры выполняются в условиях нормального режима эксплуатации. Превышение нормативов требует корректирующих мероприятий: усиление изоляции, изменение прокладки трасс или ограничение доступа к опасным зонам.
Температурные ограничения при размещении труб в жилых зонах

Температура поверхности трубопроводов теплоснабжения в жилых зонах не должна превышать 40 °C во избежание ожогов при случайном контакте. Этот предел установлен с учетом безопасности жильцов, особенно детей и пожилых людей.
Для труб с температурой теплоносителя свыше 95 °C обязательна установка теплоизоляции с минимальной толщиной не менее 30 мм, обеспечивающей снижение температуры поверхности до безопасного уровня. В случае применения металлических кожухов или ограждений, максимальная температура наружной поверхности не должна превышать 50 °C.
В местах постоянного или частого доступа людей допускается установка специальных защитных экранов и ограждений, снижающих риск прямого контакта с горячими поверхностями. Запрещается прокладывать трубы без изоляции в местах, доступных для прикосновения без использования защитных конструкций.
Рекомендуется выполнять регулярный контроль температуры поверхности труб с помощью контактных термометров или инфракрасных пирометров. В случае превышения допустимых значений необходимо усилить изоляцию или применить дополнительные защитные меры.
Следует учитывать температурные нормы при проектировании разводки теплоснабжения в квартирах и общих помещениях жилых домов, чтобы обеспечить комфорт и безопасность эксплуатации инженерных систем.
Ответственность за превышение допустимой температуры поверхности

Превышение нормативных значений температуры поверхности элементов теплоснабжения влечет за собой не только ухудшение эксплуатационных характеристик оборудования, но и серьезные юридические последствия для ответственных лиц и организаций.
Согласно действующим нормативам (например, СП 73.13330.2012 и ГОСТ Р 54806-2011), допустимая температура наружной поверхности трубопроводов и теплового оборудования в жилых и общественных зонах не должна превышать 45 °C. Нарушение данных требований может стать основанием для привлечения к административной ответственности по статье 9.4 КоАП РФ, предусматривающей штрафы для юридических лиц и должностных лиц.
Ответственность возлагается на эксплуатационные службы, инженерно-технический персонал и управляющие организации, которые обязаны контролировать и обеспечивать поддержание температуры в пределах нормативов. При систематическом нарушении предусмотрена возможность приостановки эксплуатации оборудования до устранения дефектов.
Для минимизации рисков рекомендуется внедрение автоматизированных систем мониторинга температуры с регистрацией и оперативным уведомлением ответственных лиц о превышениях. В случае выявления несоответствий следует незамедлительно проводить корректирующие мероприятия: усиление теплоизоляции, регулировку режимов теплоносителя, техническое обслуживание элементов теплоснабжения.
Нарушение температурных лимитов может привести к повреждению строительных конструкций и травматизму пользователей, что дополнительно расширяет сферу ответственности и может повлечь гражданские иски, включая компенсации за причиненный ущерб.
Вопрос-ответ:
Какие нормы регламентируют максимальную температуру поверхности трубопроводов теплоснабжения в жилых зданиях?
Максимальная температура поверхности трубопроводов в жилых помещениях ограничена санитарными правилами и нормами, например, СанПиН 2.1.2.2645-10. Обычно она не должна превышать 40–45 °C, чтобы исключить риск ожогов при прикосновении и предотвратить ухудшение микроклимата. Для труб, проходящих в помещениях с постоянным пребыванием людей, вводятся более строгие требования по теплоизоляции и дистанции от доступных зон.
Как влияет изоляция на температуру наружной поверхности элементов теплоснабжения?
Изоляция снижает теплоотдачу от труб и оборудования, что уменьшает температуру их поверхности. Это не только повышает безопасность для людей, но и снижает потери тепла в системе, что положительно сказывается на энергоэффективности. При выборе изоляционных материалов учитывают не только теплопроводность, но и устойчивость к влаге, механическим нагрузкам и долговечность, чтобы сохранить стабильную температуру поверхности в течение всего срока эксплуатации.
Какие последствия могут возникнуть при превышении допустимой температуры поверхности трубопроводов?
Превышение температурных пределов способно вызвать ожоги у обслуживающего персонала и жильцов, особенно в местах с частым контактом. Кроме того, высокая температура может ускорить коррозионные процессы и привести к повреждению теплоизоляции, что ухудшит эксплуатационные характеристики системы. В некоторых случаях перегрев поверхности может спровоцировать деформацию или преждевременный износ материалов, что увеличит риск аварий и повысит затраты на ремонт.
Какие методы применяют для точного измерения температуры наружной поверхности труб теплоснабжения?
Чаще всего используют контактные термометры с термопарами или термометры сопротивления (ТС), которые обеспечивают высокую точность при измерении температуры на поверхности. Также применяются инфракрасные пирометры и тепловизоры для бесконтактного контроля, особенно в труднодоступных местах. Для получения достоверных данных важно правильно подготовить поверхность, очистить ее от грязи и конденсата, а также обеспечить стабильные условия измерений, избегая влияния ветра или прямого солнечного света.
Какую температуру поверхности элементов теплоснабжения допускается считать безопасной для эксплуатации вблизи рабочих мест?
Температура поверхности не должна превышать 35–40 °C в зонах, где люди постоянно находятся рядом, чтобы исключить риск ожогов и дискомфорта. Эти значения базируются на физиологических данных и санитарных требованиях к микроклимату рабочих помещений. При необходимости используют дополнительные меры: теплоизоляцию, экраны, ограждения или размещение труб вне зоны непосредственного контакта.
Какие факторы влияют на температуру поверхности трубопроводов теплоснабжения и почему это важно учитывать при проектировании системы?
Температура поверхности трубопроводов зависит от нескольких параметров: температуры теплоносителя внутри трубы, материала самой трубы и наличия теплоизоляции. Высокая температура поверхности может привести к тепловым потерям и повреждению окружающих конструкций или вызвать ожоги при контакте с трубой. Учитывая эти факторы при проектировании, можно обеспечить безопасность эксплуатации, снизить энергозатраты и продлить срок службы оборудования. Также важна правильная изоляция, которая помогает поддерживать необходимую температуру и уменьшает влияние внешних условий.
