
Альтернативный порядок принятия решений в уставе организации позволяет гибко регулировать процесс управления и обеспечивать оперативное реагирование на изменения. Такой порядок важен для случаев, когда стандартные процедуры неэффективны или невозможны, например, при отсутствии кворума или форс-мажорных обстоятельствах. Правильное оформление альтернативного порядка снижает риски юридических споров и повышает прозрачность внутрикорпоративного взаимодействия.
При разработке альтернативного порядка необходимо четко определить круг вопросов, на которые он распространяется, а также предусмотреть конкретные механизмы реализации решений – например, проведение заочного голосования, полномочия единоличных органов или порядок передачи решений третьим лицам. Важно соблюдать баланс между оперативностью и контролем, чтобы альтернативный механизм не приводил к злоупотреблениям и не нарушал принципы корпоративного управления.
Рекомендуется подробно прописать сроки, условия уведомления участников и процедуру фиксации результатов альтернативного голосования. Кроме того, стоит учесть соответствие таких положений действующему законодательству и внутренним нормативам организации. Соблюдение этих требований гарантирует, что альтернативный порядок будет иметь юридическую силу и обеспечит эффективное принятие решений в нестандартных ситуациях.
Определение целей и задач альтернативного порядка принятия решений

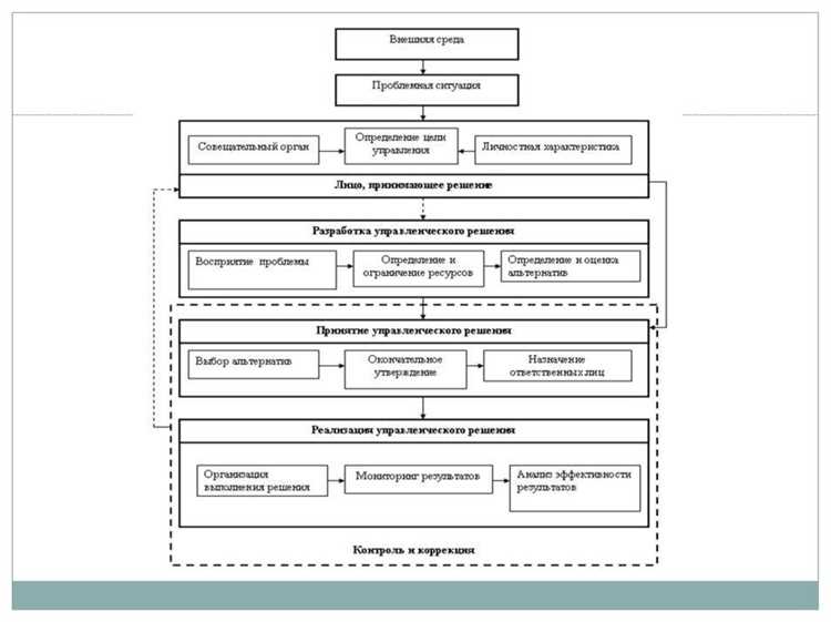
Альтернативный порядок принятия решений вводится для повышения гибкости управления и обеспечения возможности оперативного реагирования на нестандартные ситуации. Его цель – закрепить механизм, который позволяет обходить стандартные процедуры при объективной необходимости, не нарушая закон и внутренние нормы организации.
Основные задачи такого порядка включают: снижение бюрократических задержек, повышение эффективности принятия решений в условиях ограниченного времени, обеспечение юридической безопасности действий участников процесса, а также четкое разграничение полномочий при применении альтернативного механизма.
В уставе необходимо конкретно указать случаи и условия, при которых применяется альтернативный порядок, например, при форс-мажорных обстоятельствах или при невозможности проведения общего собрания. Также следует определить ответственных лиц и порядок их уведомления, чтобы избежать спорных ситуаций и повысить прозрачность принятия решений.
Для реализации целей важно предусмотреть контрольные механизмы, такие как обязательная последующая фиксация решений в протоколах и возможность их последующего утверждения основным органом управления. Это гарантирует баланс между оперативностью и соблюдением корпоративных норм.
Рекомендуется избегать неопределенных формулировок, поскольку они могут привести к юридическим рискам и конфликтам внутри организации. Каждое положение должно быть четко сформулировано, отражая конкретные задачи и ограничения альтернативного порядка.
Выбор участников, уполномоченных на альтернативное решение

В уставе необходимо чётко определить круг лиц, обладающих правом принимать альтернативные решения. Рекомендуется ограничить этот круг конкретными должностными лицами или структурными подразделениями организации с обязательным указанием их полномочий.
Определение участников может базироваться на следующих критериях: уровень ответственности, профиль компетенций и связь с вопросами, подлежащими альтернативному решению.
Уполномоченные лица должны быть закреплены в уставе поименованно или по занимаемой должности с обозначением конкретных функций и рамок полномочий, что исключит неоднозначности при реализации альтернативного порядка.
При выборе участников учитывайте необходимость баланса между оперативностью принятия решений и контролем за их обоснованностью. Для крупных организаций целесообразно включить в список представителей разных подразделений или уровней управления.
Устав также может предусматривать механизм утверждения или смены уполномоченных лиц, например, через решение общего собрания или наблюдательного совета, что обеспечит прозрачность и легитимность альтернативного порядка.
Важным элементом является обязательное отражение порядка уведомления всех заинтересованных сторон о выбранных уполномоченных, чтобы избежать споров и обеспечить соблюдение процедуры.
Условия и случаи применения альтернативного порядка

Альтернативный порядок принятия решений в уставе вводится для конкретизации ситуаций, когда основной механизм невозможен или неэффективен. Устав должен четко фиксировать условия, при которых применяется альтернативный порядок, чтобы избежать правовой неопределённости и споров.
Типичные условия для активации альтернативного порядка включают:
| Условие | Описание |
|---|---|
| Недостижение кворума | Если при проведении собрания участников не набирается установленный уставом минимальный кворум, допускается переход к альтернативному способу голосования или принятия решения. |
| Противоречие интересам ключевых участников | Когда конфликт интересов препятствует объективному голосованию, возможно назначение уполномоченных лиц для принятия решения альтернативным образом. |
| Неявка ответственных участников | Если значительная часть участников отсутствует без уважительных причин, устав может предусматривать применение дистанционного голосования или иной формы альтернативного порядка. |
| Срочность принятия решения | В случаях, когда стандартная процедура затягивает решение, применяется ускоренный альтернативный порядок с ограничением сроков обсуждения и голосования. |
Дополнительно рекомендуется предусмотреть конкретные критерии, например, минимальный процент участников для альтернативного голосования, срок его проведения и форму фиксации результатов. Важно, чтобы альтернативный порядок не противоречил действующему законодательству и базовой структуре устава.
Условия и случаи применения должны быть максимально конкретизированы, чтобы исключить произвольное использование альтернативного порядка и обеспечить стабильность корпоративного управления.
Формат и способ фиксации решений при альтернативном порядке

Решения, принятые по альтернативному порядку, должны фиксироваться в письменной форме с обязательным указанием даты, времени и участников, участвовавших в принятии решения. Рекомендуется использовать протокол или письменное заключение, которое подписывается всеми уполномоченными лицами.
Документ должен содержать четкое изложение сути вопроса, варианты предложенных решений и выбранный вариант с указанием мотивов выбора. При наличии голосования фиксируются результаты по каждому варианту, с конкретным указанием количества голосов «за», «против» и воздержавшихся.
Для подтверждения подлинности решений допускается использование электронных подписей и специализированных платформ, если это соответствует внутренним регламентам и законодательству. В случае дистанционного принятия решения рекомендуется фиксировать процесс в форме электронных протоколов с возможностью аудита.
Все документы, фиксирующие альтернативные решения, подлежат хранению в общем архиве организации и должны быть доступны для проверки заинтересованными сторонами в соответствии с установленными сроками хранения.
В уставе целесообразно прописать конкретные требования к форме документа (например, обязательные реквизиты), порядок подписания и утверждения результатов альтернативного порядка, чтобы исключить спорные ситуации при проверках и внутренних контролях.
Порядок уведомления участников о начале альтернативного процесса
Уведомление участников о запуске альтернативного порядка принятия решений должно быть четко регламентировано в уставе для исключения споров и обеспечения своевременного информирования.
Рекомендуется предусмотреть следующие ключевые элементы уведомления:
- Форма уведомления: письменно (включая электронные средства связи с подтверждением доставки), заказным письмом с уведомлением о вручении или иным способом, обеспечивающим подтверждение факта и даты получения;
- Сроки уведомления: не менее чем за 5 рабочих дней до начала альтернативного процесса, если иное не предусмотрено уставом;
- Содержание уведомления:
- основание для применения альтернативного порядка (ссылка на конкретный пункт устава);
- дата и время начала процедуры;
- перечень вопросов, подлежащих решению;
- информация об участниках, имеющих право принимать участие;
- описание порядка подачи и учета голосов или иного способа фиксации решений;
- контактные данные ответственного лица для разъяснений.
- Регистрация уведомлений: все уведомления должны фиксироваться в журнале или отдельном реестре с указанием даты, способа и лица, получившего уведомление;
- Ответственность за уведомление: конкретное должностное лицо или орган, уполномоченный обеспечить рассылку и контроль получения уведомлений.
В уставе следует конкретизировать последствия несоблюдения сроков или формы уведомления, включая возможность признания решения недействительным при нарушении порядка информирования.
Сроки рассмотрения и принятия решений альтернативным способом
Устав должен четко устанавливать конкретные временные рамки для всех этапов альтернативного порядка принятия решений. Например, срок для уведомления участников о начале процедуры не должен превышать 3 рабочих дней с момента инициирования.
После уведомления устанавливается срок рассмотрения вопроса – оптимально от 5 до 10 календарных дней. Этот период позволяет участникам ознакомиться с материалами, подготовить позицию и принять решение без затягивания процесса.
В случае если альтернативный порядок предусматривает сбор письменных голосов или иных форм фиксации решений, срок для подачи ответов должен быть фиксирован и не превышать 7 календарных дней с момента получения уведомления.
Если в течение установленного срока не набирается необходимое количество голосов или согласий, процедура считается несостоявшейся, и вопрос возвращается к общему собранию или основному порядку принятия решений.
Важно предусмотреть возможность однократного продления сроков по обоснованному запросу, но не более чем на 3 рабочих дня, чтобы избежать неоправданных задержек.
Четкое регламентирование сроков способствует оперативности, снижает риски споров и позволяет обеспечить баланс между скоростью принятия решений и их качеством.
Взаимосвязь альтернативного порядка с основным регламентом принятия решений

Альтернативный порядок принятия решений не отменяет, а дополняет основной регламент, обеспечивая гибкость в управлении. В уставе важно четко определить, при каких условиях и в каком порядке может применяться альтернативный способ, чтобы избежать конфликтов и двусмысленностей.
Основной регламент остается приоритетным, а альтернативный порядок включается как дополнительный механизм в случаях, указанных в уставе – например, при невозможности проведения общего собрания или необходимости ускоренного решения. Это требует точной формулировки критериев перехода от основного к альтернативному процессу.
Рекомендуется прописать взаимосвязь через ссылки на соответствующие статьи устава, указав, что альтернативный порядок применяется только после соблюдения установленных условий и уведомления участников. При этом необходимо определить, как решения, принятые альтернативным способом, фиксируются и утверждаются в рамках общей системы документации.
Особое внимание уделяется процедурам уведомления и срокам рассмотрения: они должны быть согласованы с основным регламентом, чтобы исключить разногласия. В случае противоречий между двумя порядками предпочтение отдается нормам основного регламента, если иное не установлено уставом.
Таким образом, взаимосвязь двух порядков строится на принципе субсидиарности – альтернативный порядок активируется как вспомогательный, сохраняя при этом легитимность и прозрачность процесса принятия решений в организации.
Ответственность и последствия при нарушении альтернативного порядка

Нарушение установленного в уставе альтернативного порядка принятия решений влечёт правовые и корпоративные последствия, которые необходимо чётко фиксировать в нормативных документах.
Ответственность участников процесса и органов управления может включать:
- Признание решений, принятых с нарушением порядка, недействительными или оспоримыми в судебном порядке.
- Применение дисциплинарных мер к должностным лицам за нарушение процедуры, вплоть до отстранения от должности.
- Возможность привлечения к материальной ответственности за убытки, вызванные принятием решения вне установленного порядка.
- Исключение из круга участников, уполномоченных на альтернативное принятие решений, при повторных нарушениях.
Рекомендуется предусмотреть в уставе:
- Чёткий механизм проверки соблюдения альтернативного порядка с указанием ответственных за контроль лиц или органов.
- Порядок подачи и рассмотрения жалоб и претензий, связанных с нарушением процедуры.
- Пределы времени для оспаривания решений, принятых с нарушениями.
- Последствия для третьих лиц, действующих на основании неправомерно принятых решений.
Недопустимо оставлять порядок ответственности расплывчатым – конкретика повышает юридическую защиту общества и уменьшает риски конфликтов. Включение детальных санкций и процедур помогает оперативно устранять нарушения и восстанавливать законность решений.
Вопрос-ответ:
Как правильно определить, в каких случаях можно применять альтернативный порядок принятия решений в уставе?
Альтернативный порядок целесообразно прописывать для конкретных категорий вопросов, которые требуют оперативного рассмотрения или допускают принятие решения без общего собрания. Важно чётко зафиксировать перечень таких вопросов и условия, при которых альтернативный способ может применяться. Это поможет избежать споров и гарантирует, что процедура будет использоваться только в предусмотренных случаях.
Какие риски могут возникнуть при нечетком описании альтернативного порядка принятия решений в уставе?
Если в уставе отсутствует ясность в формулировках, это может привести к конфликтам между участниками, попыткам оспорить решения в суде или затягиванию процесса принятия решений. Неопределённость в процедуре может вызывать сомнения в легитимности решений и снижать доверие к управлению организацией. Поэтому важно подробно описывать последовательность действий, сроки и порядок уведомления участников.
Как оформить процедуру уведомления участников о начале альтернативного способа принятия решений?
В уставе необходимо указать, каким образом и в какие сроки уведомляются участники (например, через электронную почту, личные сообщения, официальные письма). Следует определить минимальный период для получения уведомления до начала процедуры, чтобы у всех была возможность ознакомиться с материалами и подготовить позицию. Это обеспечивает прозрачность и позволяет избежать претензий по формальным основаниям.
Какие требования к фиксации решений, принятых альтернативным способом, следует прописать в уставе?
Рекомендуется установить обязательную письменную форму, указать, кто отвечает за ведение протокола и в какие сроки он должен быть оформлен и подписан. Можно прописать возможность использования электронных документов с электронной подписью для подтверждения решений. Чёткая фиксация помогает обеспечить юридическую силу решений и служит доказательством при возможных спорах.
