
Предел допустимых выбросов (ПДВ) – это количественно выраженное ограничение на массу загрязняющих веществ, которую предприятие может выбрасывать в атмосферу за определённый период времени. Эти значения устанавливаются с учётом фонового загрязнения, климатических условий региона и технологических возможностей предприятий. Основной нормативной базой для расчёта ПДВ служит методика, утверждённая приказом Минприроды России № 273 от 11.07.2016.
На практике установление ПДВ регулируется через проект нормативов выбросов, который разрабатывается юридическим лицом и подлежит обязательному согласованию с территориальными органами Росприроднадзора. Без утверждённого проекта предприятие не имеет права вести деятельность, сопряжённую с выбросами в атмосферу. Контроль осуществляется в соответствии с Федеральным законом № 7-ФЗ «Об охране окружающей среды» и техническими регламентами Таможенного союза.
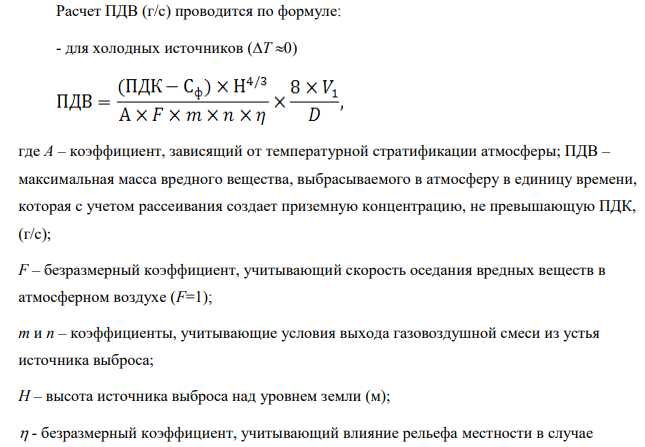
Расчёт ПДВ производится по каждому источнику выбросов с учётом максимально разовых и среднесуточных концентраций. Величины должны обеспечивать выполнение санитарных нормативов качества воздуха на границе санитарно-защитной зоны. Если фактические выбросы превышают утверждённые значения, предприятие обязано внедрить очистные установки или изменить технологию.
Рекомендуется: при разработке ПДВ учитывать не только действующие нормативы, но и перспективные изменения законодательства. В частности, с 2025 года вступают в силу дополнительные требования к предприятиям I категории в рамках федерального проекта «Чистый воздух». Игнорирование этих требований чревато штрафами и приостановкой деятельности по решению суда.
Как рассчитываются предельно допустимые выбросы для предприятий

Расчет предельно допустимых выбросов (ПДВ) начинается с инвентаризации всех источников загрязнения воздуха на предприятии. Каждый источник классифицируется по типу (организованный или неорганизованный), а также по химическому составу выбрасываемых веществ. Учитываются не только основные производственные установки, но и вспомогательные процессы: складирование, погрузка, транспортировка.
Далее проводится определение максимально разовых и среднесуточных концентраций загрязняющих веществ, исходя из технических характеристик оборудования, объемов сырья и режимов работы. Основой служат паспортные данные, измерения, а также методики расчета, утвержденные Росприроднадзором, например, Методика расчета концентраций загрязняющих веществ в приземном слое атмосферы (ОДН 218.1.006–94).
На следующем этапе используется программное обеспечение (чаще всего «ЭКОС», «ПРИРОДА» или «Эколог»), которое моделирует рассеивание выбросов в атмосферном воздухе с учетом метеорологических условий, рельефа местности и фонового загрязнения. Моделирование необходимо для проверки соответствия расчетных концентраций предельно допустимым нормативам, установленным санитарными правилами (СанПиН 1.2.3685-21).
Если фактические выбросы превышают допустимые значения, разрабатываются мероприятия по их снижению: установка фильтрационного оборудования, переход на менее токсичное сырьё, корректировка технологических процессов. После внедрения таких мер проводится повторный расчет.
Результатом работы становится проект нормативов ПДВ, включающий перечень веществ, расчетные объемы, условия рассеивания и допустимые концентрации. Этот документ согласовывается с территориальными органами Росприроднадзора, после чего ПДВ утверждаются приказом.
При значительном изменении производственной деятельности, модернизации оборудования или внедрении новых технологий расчет ПДВ подлежит актуализации с обязательным пересогласованием нормативов.
Какие документы устанавливают нормативы ПДВ на федеральном и региональном уровнях
Нормативы предельно допустимых выбросов (ПДВ) в Российской Федерации регулируются системой правовых актов, охватывающей как федеральный, так и региональный уровни. Основной федеральный документ – Федеральный закон от 10.01.2002 № 7-ФЗ «Об охране окружающей среды». Он закрепляет обязанность предприятий соблюдать установленные нормативы выбросов и порядок их разработки.
Ключевым подзаконным актом является приказ Минприроды России от 08.12.2020 № 1028 «Об утверждении методики разработки нормативов допустимых выбросов загрязняющих веществ в атмосферный воздух». Этот документ определяет алгоритм расчёта ПДВ, включая учёт фонового загрязнения, характеристики источников выбросов и метеоусловий. Применение методики обязательно при разработке проектов нормативов.
На региональном уровне важную роль играют территориальные схемы охраны атмосферного воздуха и региональные экологические нормативы. Органы исполнительной власти субъектов РФ разрабатывают и утверждают региональные акты, регулирующие конкретные параметры для промышленных предприятий, учитывая особенности местности и состояние воздуха в зонах превышения предельно допустимых концентраций (ПДК).
Региональные управления Росприроднадзора осуществляют согласование проектов нормативов ПДВ и контроль за соблюдением установленных лимитов. Для получения разрешения на выбросы предприятие обязано представить расчёт ПДВ, выполненный по утверждённой методике, с учётом локальных нормативов, установленных органами власти субъекта.
Таким образом, нормативы ПДВ устанавливаются на основе совокупности федеральных законов, методических указаний Минприроды и региональных нормативных актов, адаптированных под природно-климатические и социально-экономические условия конкретного региона.
Процедура получения разрешения на выброс загрязняющих веществ

Разрешение на выброс загрязняющих веществ в атмосферный воздух выдается юридическим лицам и индивидуальным предпринимателям, осуществляющим хозяйственную деятельность, связанную с выбросами. Процедура строго регламентирована Постановлением Правительства РФ № 352 от 12.03.2022 и приказом Росприроднадзора № 933 от 28.12.2022.
-
Формирование инвентаризации выбросов:
- Сбор данных по всем источникам выбросов на объекте;
- Классификация веществ по группам опасности согласно ФККО и ГОСТ 17.2.1.04-77;
- Определение максимальных разовых и среднесуточных выбросов.
-
Расчет нормативов ПДВ:
- Применение методических указаний, утвержденных Минприроды России (например, МУ 2.1.6.1983-05);
- Использование моделей рассеивания загрязняющих веществ (например, «Эколог»);
- Сравнение полученных значений с предельно допустимыми концентрациями (ПДК) по СанПиН 1.2.3685-21.
-
Разработка проекта нормативов ПДВ:
- Оформление проектной документации уполномоченной организацией с лицензией;
- Включение мероприятий по сокращению выбросов и мониторингу окружающей среды;
- Согласование проекта с органами санитарно-эпидемиологического надзора (Роспотребнадзор).
-
Подача заявления на разрешение:
- Через портал «Госуслуги» или в бумажном виде в территориальное управление Росприроднадзора;
- Приложение: проект нормативов ПДВ, сведения о технологии, результаты производственного контроля, кадастровый план;
- Срок рассмотрения – не более 30 рабочих дней.
-
Получение разрешения:
- Документ выдается сроком до 7 лет;
- Разрешение содержит перечень веществ, допустимые объемы выбросов и контрольные точки;
- Ежегодное подтверждение актуальности данных обязательно.
Для предприятий I категории предусмотрена обязательная государственная экологическая экспертиза проекта ПДВ. Нарушения порядка получения разрешения влекут административную ответственность по статье 8.21 КоАП РФ, включая штрафы и приостановку деятельности.
Роль санитарно-защитной зоны при обосновании нормативов выбросов

Размер СЗЗ определяется по результатам расчётов рассеивания загрязняющих веществ с учетом метеоусловий, рельефа, фоновой концентрации и характеристик выбросов. Если расчет показывает превышение ПДК (предельно допустимых концентраций) за границей проектируемой СЗЗ, нормативы выбросов должны быть пересмотрены или должны быть внедрены дополнительные меры очистки.
Обоснование размеров СЗЗ проводится в рамках проекта нормативов ПДВ, и включает моделирование всех возможных режимов работы предприятия, включая аварийные. Это позволяет выявить наихудшие сценарии и учесть их при разработке ограничений на выбросы.
Для предприятий I и II категорий негативного воздействия на окружающую среду проведение таких расчетов обязательно при разработке проектной документации. Несоответствие СЗЗ установленным нормативам может стать основанием для отказа в утверждении ПДВ и применения санкций со стороны надзорных органов.
Снижение размера СЗЗ возможно только при наличии подтвержденных данных о высокой эффективности очистных установок и автоматизированных систем контроля выбросов. Это решение должно быть подкреплено результатами натурных измерений и согласовано с территориальными органами Роспотребнадзора и Росприроднадзора.
Как учитываются фоновое загрязнение и метеоусловия при установлении ПДВ
Метеорологические условия влияют на распространение и концентрацию загрязняющих веществ. При расчётах ПДВ применяются статистические данные по устойчивости атмосферного слоя, скорости и направлению ветра, температурным режимам и влажности воздуха. Важным параметром является частота возникновения метеоусловий, способствующих накоплению загрязнений – инверсий температуры, слабого ветра, штилей. Для регионов с высокой частотой таких условий нормативы ПДВ корректируются с учетом ухудшения дисперсионных характеристик атмосферы.
Моделирование рассеивания загрязнений проводится с использованием численных моделей, учитывающих метеоданные и топографию местности. В расчетах применяются данные о сезонных изменениях метеоусловий, что позволяет выявить периоды максимального риска превышения концентраций и установить соответствующие ограничения по выбросам. При отсутствии длительных наблюдений допускается использование региональных климатических статистик и базы данных Росгидромета.
Рекомендуется учитывать интегральное воздействие всех источников загрязнения, включая транспорт и соседние предприятия, чтобы избежать суммарного превышения предельно допустимых концентраций. Современные методики ПДВ требуют обязательного анализа влияния фонового загрязнения и метеоусловий на качество воздуха для обоснования санитарно-гигиенических нормативов и предотвращения экологического дисбаланса.
Ответственность за превышение нормативов предельно допустимых выбросов

Превышение нормативов предельно допустимых выбросов (ПДВ) влечёт за собой юридическую и административную ответственность, установленную федеральным законодательством. Согласно статье 8.21 Кодекса Российской Федерации об административных правонарушениях (КоАП РФ), нарушение установленных ПДВ приводит к штрафам, а в ряде случаев – к приостановлению деятельности предприятия.
Размер штрафов варьируется в зависимости от категории юридического лица и масштаба нарушения. Для юридических лиц штрафы составляют от 200 тысяч до 500 тысяч рублей, а для должностных лиц – от 10 тысяч до 50 тысяч рублей. При повторных нарушениях санкции удваиваются, при этом возможна приостановка деятельности на срок до 90 суток.
Обязательным условием для снижения риска штрафов является ведение регулярного контроля выбросов, ведение отчётности и своевременное предоставление данных в контролирующие органы. При выявлении превышений требуется незамедлительное устранение причин и проведение корректирующих мероприятий.
В случаях значительного вреда окружающей среде ответственность может быть усилена по нормам Уголовного кодекса РФ, предусматривающим наказания вплоть до лишения свободы. Экологический ущерб подлежит возмещению в полном объёме.
Рекомендуется внедрение систем автоматического мониторинга выбросов и соблюдение технологических регламентов, чтобы обеспечить стабильное соответствие установленным ПДВ и минимизировать правовые риски. Также важно взаимодействовать с региональными органами для корректировки нормативов при изменении производственных условий.
Порядок пересмотра и корректировки ранее утверждённых нормативов ПДВ

Пересмотр нормативов предельно допустимых выбросов (ПДВ) осуществляется на основании выявленных изменений технологических процессов, законодательных требований, а также в случае изменения характеристик загрязняющих веществ.
Корректировка нормативов ПДВ регламентируется федеральными нормами и требует соблюдения следующих этапов:
- Инициирование пересмотра нормативов в результате мониторинга выбросов, анализа производственной документации или по требованию контролирующих органов.
- Проведение детального экологического и технологического аудита предприятия с привлечением профильных специалистов и использования современных методов расчёта выбросов.
- Подготовка и согласование технического обоснования корректировки нормативов, включая новые данные по составу и объёмам выбросов, а также учёт фоновго загрязнения и метеорологических условий.
- Направление документов в уполномоченный орган для экспертизы и утверждения изменённых нормативов ПДВ.
- Получение официального документа с внесёнными корректировками, который становится обязательным для исполнения предприятием.
Рекомендуется регулярно, не реже одного раза в пять лет, проводить аудит нормативов ПДВ, а также незамедлительно инициировать пересмотр при:
- внедрении новых производственных технологий;
- изменении ассортимента выпускаемой продукции;
- фиксировании превышений текущих нормативов;
- обновлении экологического законодательства;
- значительных изменениях в условиях окружающей среды.
Несоблюдение порядка пересмотра приводит к рискам административной ответственности и необходимости введения дополнительных мероприятий по снижению выбросов.
Вопрос-ответ:
Что такое предел допустимых выбросов и почему он установлен для промышленных предприятий?
Предел допустимых выбросов — это максимальное количество загрязняющих веществ, которое предприятие может выбрасывать в атмосферу за определённый период без нанесения вреда окружающей среде и здоровью людей. Такие ограничения вводятся для защиты экосистем и обеспечения качества воздуха в населённых пунктах. Установленные нормы помогают контролировать загрязнение и минимизировать риск негативных последствий.
Каким образом рассчитываются нормативы выбросов для конкретного предприятия?
Расчёт норм производится с учётом типа производства, используемых технологий и химического состава выбросов. Анализируются технические параметры оборудования, количество и концентрация вредных веществ, а также данные о санитарно-защитных зонах и метеоусловиях. На основе этих данных формируются показатели, которые не должны превышаться, чтобы сохранялась допустимая нагрузка на атмосферу в данной местности.
Как учитывается влияние метеорологических условий при установлении пределов выбросов?
При оценке допустимых объёмов учитываются факторы, такие как направление и скорость ветра, температура воздуха и атмосферное давление. Эти параметры влияют на распространение загрязняющих веществ и их концентрацию в воздухе. С учётом климатических условий проводится моделирование распределения выбросов, что позволяет определить максимально допустимые уровни без угрозы для населения и окружающей среды.
Что происходит, если предприятие превышает установленные лимиты выбросов?
Превышение нормативов может привести к административным санкциям, включая штрафы и временное приостановление деятельности. Кроме того, предприятие обязано принять меры по снижению выбросов — модернизировать оборудование или внедрять очистные технологии. В некоторых случаях контролирующие органы требуют разработки и реализации корректирующих программ, направленных на уменьшение загрязнения.
Какие документы регулируют порядок установления и пересмотра пределов допустимых выбросов?
Регулирование основано на государственных нормативных актах, включая федеральные законы и постановления правительства. Также учитываются методические рекомендации профильных ведомств и экологические стандарты. Периодически нормативы пересматриваются с учётом научных данных и изменений в технологии производства. Все изменения оформляются официальными документами и подлежат обязательному опубликованию.
Что такое предел допустимых выбросов и почему он важен для охраны окружающей среды?
Предел допустимых выбросов — это установленное законодательством максимально допустимое количество загрязняющих веществ, которые предприятие или объект могут выбрасывать в атмосферу за определённый период. Этот показатель важен для защиты здоровья населения и сохранения экосистем, поскольку он регулирует нагрузку на воздух и снижает риск загрязнения до безопасного уровня. Соблюдение таких пределов позволяет контролировать качество воздуха и предотвращать накопление вредных веществ, что способствует улучшению экологической обстановки.
