
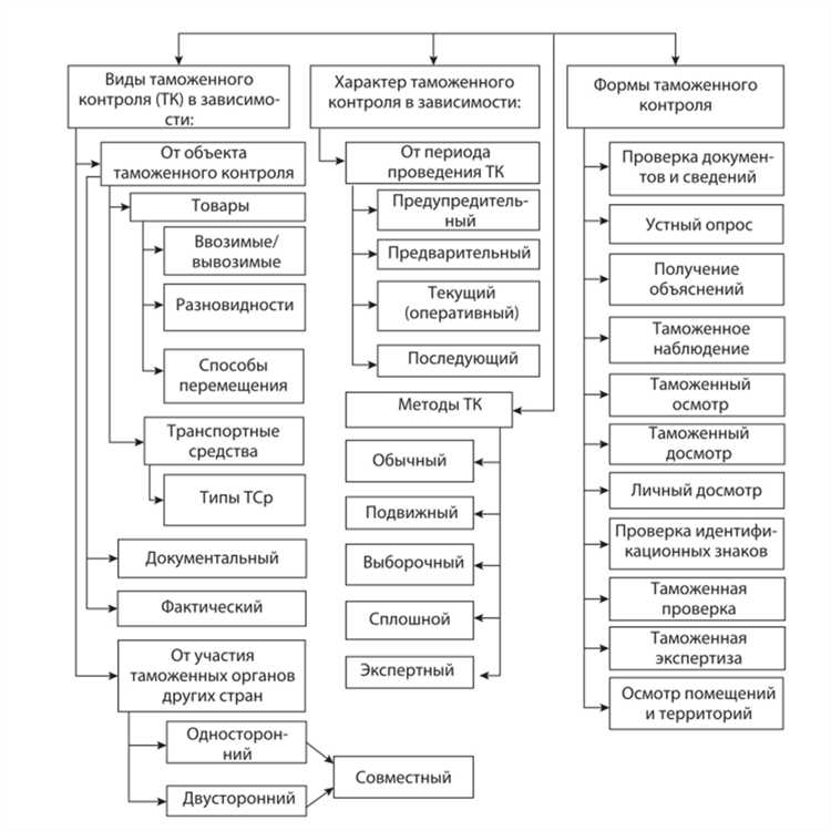
Таможенный контроль в рамках Евразийского экономического союза (ЕАЭС) осуществляется на основании положений Таможенного кодекса ЕАЭС и направлен на обеспечение соблюдения таможенного законодательства, мер нетарифного регулирования, технических регламентов и запретов. В статье 310 ТК ЕАЭС закреплены 11 конкретных форм таможенного контроля, каждая из которых применяется с учетом особенностей перемещения товаров и транспортных средств.
Контроль документов и сведений – наиболее распространённая форма, позволяющая выявлять несоответствия в представленных данных без проведения физического досмотра. Эта форма реализуется как при регистрации декларации, так и на этапе выпуска товаров. Не менее важна форма таможенного осмотра, которая проводится без вскрытия упаковки, но позволяет визуально оценить состояние груза и маркировку.
Досмотр – более углублённая форма контроля, при которой осуществляется вскрытие упаковки, проверка содержимого, проведение измерений и фотофиксация. Его проводят только на основании мотивированного решения, оформленного в письменной форме, что исключает произвольное применение. В целях обеспечения прозрачности процедур и соблюдения прав декларанта составляется акт досмотра.
Таможенная проверка проводится как в форме камеральной, так и выездной, и охватывает период до трёх лет. Она может включать в себя анализ бухгалтерской и внешнеэкономической документации, запросы в банки и логистические компании. Особенно актуальна для постконтроля за завершёнными операциями, где возникают риски недостоверного декларирования таможенной стоимости.
Практика применения форм контроля в странах ЕАЭС показывает необходимость системной подготовки участников ВЭД. Рекомендуется заблаговременно готовить полный пакет документов, вести архив с декларациями и актами досмотра, а также использовать предварительное информирование при ввозе товаров. Это позволяет минимизировать риски и ускорить выпуск.
Проверка документов и сведений при таможенном контроле

Проверка документов и сведений – базовая форма таможенного контроля, применяемая во всех случаях перемещения товаров через таможенную границу ЕАЭС. Она проводится как до выпуска товаров, так и после него в рамках последующего контроля.
В соответствии со статьёй 325 ТК ЕАЭС, должностные лица таможенных органов осуществляют анализ и сверку представленных сведений с данными информационных систем, а также с ранее предоставленными декларациями, транспортными и коммерческими документами.
В ходе проверки уделяется внимание следующим аспектам:
- соответствие заявленных сведений фактическим характеристикам товаров (наименование, код ТН ВЭД, страна происхождения);
- корректность заполнения декларации на товары и сопроводительных документов (инвойсы, контракты, CMR, коносаменты);
- обоснованность заявленной таможенной стоимости и достоверность сведений о сделке;
- наличие и действительность лицензий, сертификатов, разрешений и иных документов, если их представление обязательно.
Если выявлены расхождения или признаки недостоверности сведений, таможенные органы вправе:
- запросить дополнительные документы и пояснения от декларанта или перевозчика;
- приостановить выпуск товаров до устранения нарушений;
- передать материалы в подразделение по борьбе с правонарушениями для проведения административного расследования.
Для минимизации рисков задержки товаров рекомендуется:
- предварительно согласовывать структуру внешнеэкономического контракта с таможенными представителями;
- использовать электронный документооборот для ускорения сверки сведений;
- своевременно актуализировать информацию в базе данных участников ВЭД.
Проверка документов и сведений не требует физического досмотра товаров, но является эффективным механизмом выявления нарушений без вмешательства в товаропоток.
Таможенный досмотр товаров и транспортных средств
Таможенный досмотр применяется при наличии обоснованных оснований полагать, что предоставленные документы не отражают в полной мере сведения о товаре, или имеются признаки нарушений законодательства ЕАЭС. Основаниями для проведения досмотра могут служить выявленные несоответствия в декларации, признаки сокрытия товаров или манипуляции с маркировкой.
В процессе досмотра уполномоченные должностные лица вскрывают упаковку, проверяют маркировку, измеряют параметры, сверяют серийные номера и иную идентификационную информацию. В случаях, когда невозможно визуально установить характеристики товара, возможно использование технических средств – например, рентгеновских установок, средств радиационного и химического контроля.
Обязательное условие – присутствие декларанта или его представителя при проведении досмотра, за исключением случаев, когда проведение досмотра без участия владельца допускается в соответствии с положениями Таможенного кодекса ЕАЭС. При этом составляется акт таможенного досмотра с описанием всех действий, обнаруженных несоответствий и состояния товаров.
Особое внимание уделяется контролю за соблюдением запретов и ограничений, установленных для отдельных категорий товаров, включая продукцию двойного назначения, лекарства, товары, подлежащие санитарно-эпидемиологическому контролю. При необходимости к процедуре привлекаются представители уполномоченных контрольных органов.
Для транспортных средств проверке подлежат элементы конструкции, грузовые отсеки, топливные баки, системы кондиционирования и иные потенциальные места сокрытия. Оформление результатов осуществляется с обязательным фотографированием и приложением материалов к таможенному досье.
Рекомендуется заблаговременно обеспечивать готовность товаров к досмотру: удобный доступ к грузу, наличие копий документов на упаковку и маркировку, инструментов для вскрытия. Это ускоряет процедуру и снижает риск повреждения продукции.
Таможенная проверка после выпуска товаров

Таможенная проверка после выпуска товаров представляет собой форму контроля, направленную на установление достоверности заявленных сведений и соблюдение требований таможенного законодательства после завершения оформления. Проверка может проводиться в течение трёх лет со дня регистрации декларации на товары, что установлено статьёй 325 ТК ЕАЭС.
К основным основаниям проведения проверки относятся расхождения в сведениях, выявленные при анализе рисков, сигналы от других контролирующих органов, а также статистические и аналитические отклонения. Проверке подлежат как сами товары, если они доступны, так и документы, подтверждающие сведения, указанные при декларировании.
В рамках выездной формы сотрудники таможни вправе проводить инвентаризацию, сверку бухгалтерских регистров, анализ контрактов и финансовых операций. Камеральная проверка осуществляется на основе документов, без выхода на территорию проверяемого лица.
Результатом проверки является акт, в котором фиксируются выявленные нарушения или подтверждается их отсутствие. При установлении недостоверности заявленных сведений возможны доначисления таможенных пошлин, налогов, а также привлечение к административной ответственности.
Для минимизации рисков необходимо обеспечить соответствие между внешнеэкономическим контрактом, товаросопроводительными и бухгалтерскими документами, а также строго соблюдать порядок учета операций с импортируемыми и экспортируемыми товарами.
Наличие системы внутреннего контроля, своевременное исправление ошибок в учете и участие в программах уполномоченных экономических операторов значительно снижают вероятность негативных последствий по итогам таможенной проверки.
Учет товаров и проведение инвентаризации на складах

Учет товаров на складах временного хранения (СВХ) и таможенных складах осуществляется в целях контроля за соблюдением таможенного законодательства ЕАЭС. Порядок ведения учета регламентирован статьями 190–192 ТК ЕАЭС и требует точной идентификации товаров, их движения и состояния в местах хранения.
Операторы складов обязаны использовать автоматизированные системы учета, обеспечивающие:
- фиксирование даты и времени поступления и выбытия каждой партии товара;
- указание таможенного статуса (товар ЕАЭС или иностранный);
- отражение сведений из транспортных, товаросопроводительных и таможенных документов;
- отчетность по форме, согласованной с таможенным органом, в электронном виде.
Периодическая инвентаризация проводится по инициативе таможенных органов либо согласно внутреннему регламенту владельца склада. Инвентаризация обязательна при:
- смене материально-ответственного лица;
- выявлении расхождений между учетными и фактическими данными;
- выходе из строя учетных систем или потере данных;
- приостановке или прекращении деятельности СВХ или таможенного склада.
В процессе инвентаризации:
- осуществляется физический пересчет каждой товарной позиции с указанием точных количественных и качественных характеристик;
- составляется акт с приложением фото- или видеофиксации при наличии расхождений;
- результаты направляются в таможенный орган для анализа и принятия решений по возможным нарушениям;
- при выявлении недостач, излишков или подмен товаров инициируется дополнительная проверка с возможным досмотром и экспертизой.
Хранение и учет товаров должны исключать возможность доступа третьих лиц и обеспечивать идентификацию каждой единицы товара по маркировке, упаковке или серийному номеру. Таможенные органы имеют право в любой момент потребовать актуальную выборку по остаткам с расшифровкой по номеру декларации и дате ввоза.
Идентификация товаров и средств идентификации

Идентификация товаров при таможенном контроле по ТК ЕАЭС проводится с целью подтверждения соответствия заявленных характеристик фактическим. Процесс основывается на проверке маркировочных данных, товаросопроводительных документов и физических свойств товара.
Средства идентификации включают уникальные маркировки, штрихкоды, QR-коды, серийные номера, а также сведения из электронных систем маркировки, внедрённых в рамках ЕАЭС. Использование таких средств позволяет повысить точность контроля и сократить риск подмены или фальсификации продукции.
При выявлении несоответствия данных маркировки и документации проводится дополнительный визуальный осмотр и лабораторный анализ, если это необходимо. Важным инструментом является интеграция таможенных баз с национальными и межгосударственными реестрами товарной номенклатуры и акцизной продукции.
Рекомендуется организациям обеспечить корректное и полное нанесение средств идентификации в соответствии с требованиями ТК ЕАЭС и сопутствующего законодательства, а также вести электронный учёт маркированных товаров. Это минимизирует задержки при прохождении таможенного контроля и снижает вероятность наложения штрафных санкций.
Проверка средств идентификации должна включать автоматизированное считывание и сверку с базами данных, что ускоряет процедуры контроля и повышает их объективность. Внедрение современных технологий идентификации является обязательным для участников внешнеэкономической деятельности в рамках ЕАЭС.
Использование системы управления рисками в рамках контроля

Система управления рисками (СУР) в рамках таможенного контроля по ТК ЕАЭС основана на классификации грузов и субъектов внешнеэкономической деятельности по уровням риска. Основной инструмент – автоматизированный отбор объектов контроля с применением аналитических алгоритмов, учитывающих статистику нарушений, тип товара, данные об участниках и происхождении груза.
Внедрение СУР позволяет минимизировать необоснованные задержки и сосредоточить ресурсы на проверках объектов с высоким уровнем риска. Для этого применяются комплексные показатели, включающие качество таможенного декларирования, историю взаимодействия с таможней и специфику маршрутов перевозки.
Реализация системы требует постоянного обновления данных и анализа динамики рисков с использованием информационных баз и обмена данными между государствами-участниками ЕАЭС. Регулярная корректировка параметров отбора повышает точность прогнозов и снижает вероятность ошибок в классификации.
Рекомендуется интегрировать СУР с другими формами контроля, например, с таможенным досмотром и документальной проверкой, для комплексной оценки рисков. При этом особое внимание уделяется автоматизации процессов и прозрачности критериев отбора, что способствует сокращению коррупционных рисков.
Для успешного функционирования СУР необходимо обучение персонала методам анализа и интерпретации результатов риск-менеджмента, а также внедрение эффективных механизмов мониторинга и обратной связи по выявленным нарушениям и ошибочным срабатываниям.
Вопрос-ответ:
Какие основные формы таможенного контроля предусмотрены Таможенным кодексом ЕАЭС?
Таможенный кодекс ЕАЭС выделяет несколько ключевых форм контроля: таможенный осмотр, таможенный досмотр, проверка документов и сведений, таможенная проверка после выпуска товаров, а также контроль с использованием технических средств. Каждая форма направлена на проверку соответствия товаров и транспортных средств требованиям законодательства и может применяться в зависимости от конкретных обстоятельств.
В чем отличие таможенного досмотра от таможенного осмотра?
Таможенный досмотр — это более детальный и тщательный контроль, при котором проводится осмотр товаров и транспортных средств с применением специальных методов и оборудования. Таможенный осмотр носит более общий характер и направлен на визуальную проверку и сверку сведений. Досмотр проводится в случаях повышенного риска или подозрений, а осмотр — чаще при стандартном контроле.
Можно ли проходить таможенный контроль без обязательного досмотра товара?
Да, таможенный контроль не всегда включает досмотр. В ряде случаев достаточно проверки документов и сведений, если риск нарушений оценивается как низкий. Использование систем управления рисками позволяет таможенным органам выбирать наиболее адекватную форму контроля, сокращая необходимость физического досмотра без ущерба для безопасности.
Как применяется контроль после выпуска товаров по Таможенному кодексу ЕАЭС?
Контроль после выпуска представляет собой проверку уже выпущенных в свободное обращение товаров. Он позволяет выявлять нарушения, которые не были обнаружены при первичном контроле. Такой контроль может включать выборочную проверку, мониторинг и анализ информации для своевременного выявления несоответствий с таможенными правилами.
Какая роль технических средств в таможенном контроле по ТК ЕАЭС?
Технические средства — это оборудование и системы, применяемые для проверки товаров и транспортных средств без их непосредственного вскрытия. Сюда относятся сканеры, рентгеновские установки, системы видеонаблюдения и электронные базы данных. Они позволяют повысить точность контроля, ускорить процедуру и снизить нагрузку на таможенные посты.
Какие основные формы таможенного контроля предусмотрены Таможенным кодексом ЕАЭС и в чём их специфика?
Таможенный кодекс ЕАЭС предусматривает несколько форм контроля, каждая из которых направлена на проверку соответствия перемещаемых товаров и транспортных средств таможенным требованиям. Среди них выделяются: документарный контроль, который заключается в проверке представленных документов и сведений; таможенный досмотр, подразумевающий осмотр товаров и транспортных средств; таможенная проверка — более глубокий анализ, направленный на выявление нарушений таможенного законодательства; а также контроль за ведением учёта и проведением инвентаризации на складах временного хранения. Каждая форма применяется в зависимости от риска и целей проверки, обеспечивая комплексный подход к контролю на таможенной границе.
