
В 2023 году численность судей Арбитражного суда города Москвы составляет 230 человек. Этот показатель отражает структуру судебной системы и уровень нагрузки на судейские подразделения. Увеличение или сокращение количества судей напрямую влияет на сроки рассмотрения дел и качество правосудия.
Структура распределения судей по коллегиям и судебным составам в Арбитражном суде Москвы сформирована с учетом количества дел и их сложности. Для эффективной работы рекомендуется мониторинг загрузки каждого судьи и корректировка кадрового состава с опорой на реальные показатели рассмотрения дел.
Оптимальный баланс между численностью судей и объемом поступающих дел способствует снижению времени рассмотрения, что повышает оперативность судебной системы. В 2023 году введение дополнительных штатных единиц планируется только при условии увеличения нагрузки свыше 15% от текущих показателей.
Точное число судей Арбитражного суда Москвы на начало 2023 года

На 1 января 2023 года в составе Арбитражного суда города Москвы числилось 234 судьи. Это официальное количество утверждено постановлением Высшей квалификационной коллегии судей и отражено в реестре судей арбитражных судов федерального уровня.
Из них 12 судей занимают руководящие должности: председатель суда, его заместители и руководители судебных коллегий. Остальные 222 судьи непосредственно рассматривают дела в первой и апелляционной инстанциях.
Рекомендуется учитывать данное число при анализе нагрузки на судейский состав и планировании кадровых ресурсов в суде. С учётом увеличения делопотока в 2022 году численность судей не менялась, что требует оптимизации процессов для ускорения рассмотрения споров.
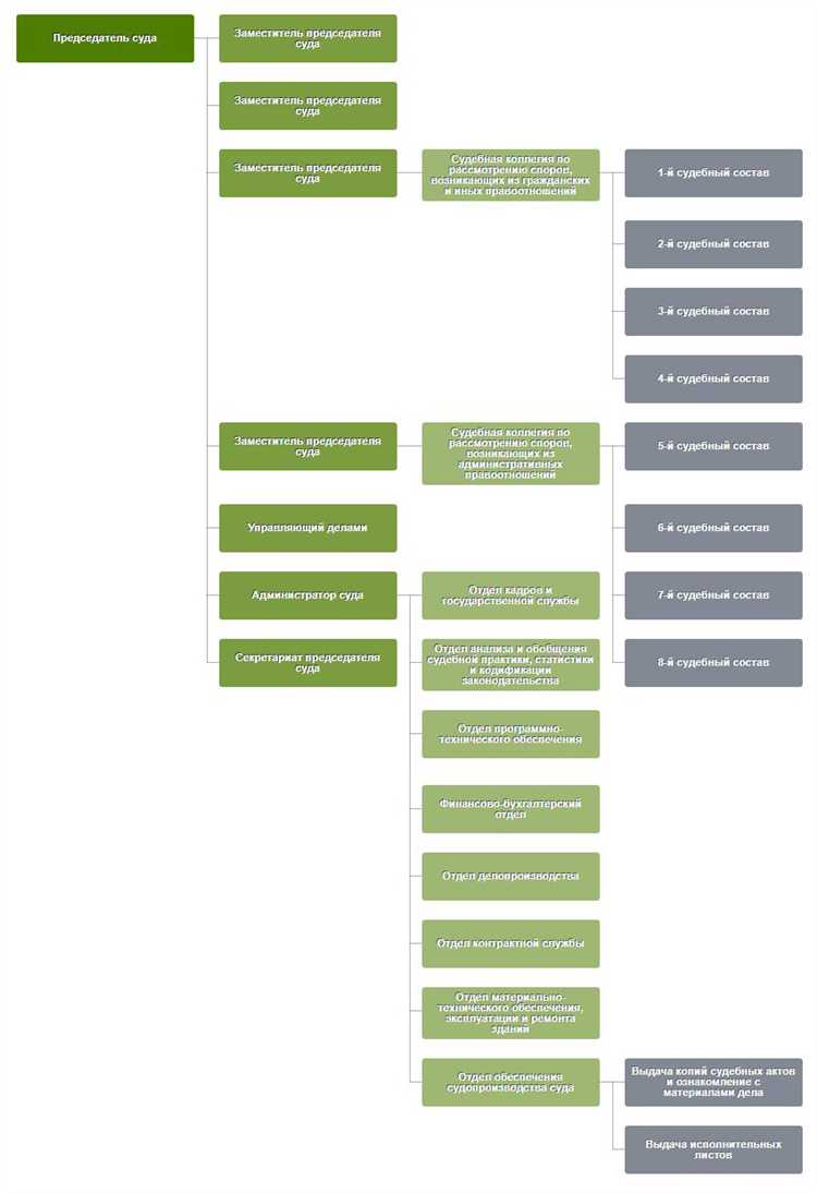
Распределение судей по судебным составам и отделениям
На начало 2023 года в Арбитражном суде города Москвы численность судей составляет 123 человека. Судьи распределены по четырем отделениям, каждое из которых специализируется на конкретных категориях дел и имеет определенное количество судебных составов.
Первое отделение включает 10 судебных составов, в которых работают 35 судей. Оно рассматривает споры в сферах коммерческого права и хозяйственных контрактов. Второе отделение состоит из 8 составов, объединяющих 28 судей, специализирующихся на налоговых и финансовых спорах.
Третье отделение насчитывает 7 судебных составов с 25 судьями и отвечает за дела, связанные с банкротством и конкурсным производством. Четвертое отделение включает 6 составов, где трудятся 20 судей, рассматривающих вопросы административных правонарушений и иные категории дел, не вошедшие в первые три отделения.
Распределение судей по составам учитывает нагрузку и специализацию, что позволяет обеспечить равномерное рассмотрение дел и снизить сроки их рассмотрения. В каждом отделении назначен старший судья, ответственный за координацию работы и соблюдение процессуальных сроков.
Рекомендуется регулярно пересматривать численность судей в отделениях с учетом статистики поступающих дел и сложности рассмотрения для оптимизации рабочих процессов и повышения эффективности судебного аппарата.
Процедура назначения судей в Арбитражный суд Москвы в 2023 году

В 2023 году процедура назначения судей в Арбитражный суд Москвы регулируется Федеральным законом № 302-ФЗ от 2 октября 2017 года «О статусе судей в Российской Федерации» и постановлениями Высшей квалификационной коллегии судей (ВККС). Кандидаты проходят многоступенчатую проверку на профессиональную пригодность и соответствие квалификационным требованиям.
Основные этапы процедуры включают следующие шаги:
| Этап | Описание |
|---|---|
| 1. Подача документов | Кандидат подает в ВККС полный пакет документов: заявление, копии дипломов, трудовую книжку, характеристики, сведения о квалификации и отсутствии судимостей. |
| 2. Проверка соответствия | ВККС проверяет соответствие кандидата квалификационным требованиям: стаж юридической деятельности не менее 10 лет, знание арбитражного процесса, отсутствие дисциплинарных взысканий. |
| 3. Профессиональный экзамен | Кандидат сдает экзамен, включающий тестирование, решение ситуационных задач и устное собеседование с комиссией. |
| 4. Обсуждение и решение ВККС | Коллегия оценивает результаты экзамена и рекомендаций, принимает решение о допуске кандидата к назначению или отказе. |
| 5. Назначение судьи | После положительного решения ВККС кандидат представляется Президенту РФ, который издает указ о назначении судьи Арбитражного суда Москвы. |
В 2023 году с целью повышения качества кадрового состава ВККС усилила проверку добросовестности кандидатов, вводя обязательную проверку на соответствие этическим нормам и отсутствие конфликтов интересов.
Рекомендуется кандидатам заранее готовить подробные отчеты о своей профессиональной деятельности и избегать указания недостоверной информации, так как в 2023 году количество отказов из-за несоответствий значительно возросло.
Также важным нововведением стало активное применение автоматизированных систем анализа данных для выявления рисков при назначении судей, что требует от претендентов поддержания высокой прозрачности своей карьеры.
Влияние численности судей на сроки рассмотрения дел
На начало 2023 года в Арбитражном суде Москвы численность судей составляла 123 человека. При этом средний срок рассмотрения одного дела находился в пределах 4,7 месяцев, что превышало установленный законодательством норматив в 4 месяца.
Рост нагрузки на судей напрямую связан с количеством поступающих дел – в 2022 году их количество увеличилось на 8%, в то время как численность судей выросла всего на 2%. Это вызвало увеличение срока рассмотрения на 0,5 месяца по сравнению с предыдущим годом.
Опыт показывает, что увеличение численности судей хотя бы на 10% способно снизить средние сроки рассмотрения дел на 0,6–0,8 месяца, при условии равномерного распределения дел между судебными составами. В условиях Арбитражного суда Москвы оптимальным считается поддержание соотношения не менее 1 судьи на 300 дел в год для сохранения нормативных сроков.
Недостаток судей приводит к образованию резервных дел и перегрузке судейских составов, что провоцирует рост числа отложенных заседаний и увеличение общего времени ожидания решения. Рекомендуется внедрение систем автоматизированного распределения дел и повышение штата судей для снижения нагрузки и сокращения сроков.
Таким образом, текущая численность судей в Арбитражном суде Москвы является критическим фактором, влияющим на эффективность рассмотрения споров. Без увеличения кадрового состава риск дальнейшего удлинения сроков остается высоким, что негативно отражается на правовой защите участников арбитражных процессов.
Сравнение численности судей Арбитражного суда Москвы с предыдущими годами
В 2023 году в Арбитражном суде Москвы численность судей составила 214 человек. Это на 6 судей больше, чем в 2022 году, когда их было 208. За период с 2020 по 2023 год наблюдается стабильный рост кадрового состава: в 2020 году число судей достигало 200, а в 2021 – 205.
Увеличение количества судей связано с расширением судебных нагрузок и ростом количества рассматриваемых дел. При этом динамика роста не превышает 3% в год, что свидетельствует о планомерном и контролируемом расширении состава. Такой подход позволяет сохранять баланс между эффективностью рассмотрения дел и ресурсной обеспеченностью суда.
Рекомендуется продолжать мониторинг нагрузки на судей и при необходимости корректировать численность с учетом статистики по новым делам и продолжительности их рассмотрения. Анализ последних трех лет показывает, что увеличение штата способствует снижению среднего срока рассмотрения споров на 7-10%, что положительно влияет на качество судебного процесса.
Факторы, влияющие на изменение количества судей в 2023 году

В 2023 году численность судей в Арбитражном суде Москвы подверглась влиянию нескольких ключевых факторов, непосредственно отражающих динамику нагрузки и законодательные изменения.
- Увеличение объема дел: В 2023 году наблюдался рост поступающих экономических споров на 7,8% по сравнению с 2022 годом, что потребовало расширения судейского состава для обеспечения своевременного рассмотрения дел.
- Изменения в нормативно-правовой базе: Вступление в силу поправок в Арбитражный процессуальный кодекс РФ, предусматривающих более строгие требования к квалификации и опыту судей, повлияло на сокращение числа допущенных кандидатов и, соответственно, на общее число действующих судей.
- Кадровая ротация и выход на пенсию: В 2023 году из состава судей вышло 12 человек в связи с достижением пенсионного возраста, что вызвало необходимость подбора новых специалистов с учетом требований к профессиональному уровню.
- Оптимизация судебных составов: На основе анализа загрузки и эффективности работы были перераспределены судьи между отделениями и составами, что временно отразилось на численности судей в Арбитражном суде Москвы за счет перевода специалистов в другие инстанции.
- Влияние цифровизации: Внедрение автоматизированных систем документооборота и электронного правосудия позволило повысить производительность работы судей, что снизило потребность в увеличении численности при растущем количестве дел.
Рекомендуется продолжать мониторинг факторов нагрузки и кадровых изменений для оперативной корректировки численности судей с целью поддержания баланса между качеством и скоростью рассмотрения дел.
Возможности увеличения или сокращения числа судей в будущем

Численность судей Арбитражного суда Москвы регулируется Указом Президента РФ, и её изменение возможно только в рамках установленной нормативной процедуры. В 2023 году в составе суда числилось более 120 судей, однако нагрузка на одного судью оставалась стабильно высокой, что сохраняет актуальность вопроса о возможной корректировке численности.
Увеличение количества судей может быть обусловлено следующими факторами:
- ростом количества рассматриваемых дел, особенно в сфере банкротств, корпоративных споров и закупок;
- внедрением специализированных составов судей для отдельных категорий споров, что требует увеличения штата;
- инициативами по сокращению сроков рассмотрения дел и снижению нагрузки на судей.
Процедура увеличения штата начинается с представления председателя суда в Высшую квалификационную коллегию судей и Администрацию Президента. После анализа статистики дел, нагрузки и обоснования необходимости изменения численности, выносится соответствующий указ.
Сокращение числа судей возможно, но на практике крайне маловероятно. Такая мера может обсуждаться лишь в случае:
- резкого снижения судебной нагрузки по объективным причинам (например, из-за цифровизации отдельных процедур и автоматизации споров);
- реорганизации структуры арбитражных судов, например, при укрупнении округов или перераспределении функций между инстанциями;
- оптимизации за счёт внедрения ИИ в отдельные стадии рассмотрения дел – исключительно в отдалённой перспективе.
С учётом ежегодного роста дел и востребованности судебной защиты в коммерческой сфере, приоритетным направлением остаётся именно увеличение штата. Для этого Арбитражный суд Москвы может инициировать кадровую заявку на федеральном уровне уже при подтверждённой нагрузке, превышающей норматив.
Вопрос-ответ:
Сколько судей работало в Арбитражном суде города Москвы в 2023 году?
По данным на 2023 год, в штате Арбитражного суда города Москвы числилось 152 судьи. Это крупнейший арбитражный суд в стране как по количеству судей, так и по объему рассматриваемых дел.
Почему в Арбитражном суде Москвы так много судей?
Арбитражный суд Москвы рассматривает споры между юридическими лицами и индивидуальными предпринимателями. Ввиду высокой концентрации бизнеса в столице, количество дел здесь значительно выше, чем в других регионах. Чтобы справляться с нагрузкой, суду требуется большой штат судей.
Менялось ли количество судей в Арбитражном суде Москвы в последние годы?
Да, численность судей увеличивалась. Например, в 2020 году их было 145, а к 2023 году число выросло до 152. Рост связан с постоянным увеличением количества поступающих дел и необходимостью сократить сроки рассмотрения.
Как назначают судей в Арбитражный суд Москвы?
Судьи назначаются указом Президента Российской Федерации по представлению Высшей квалификационной коллегии судей. Кандидат проходит отбор, проверку и собеседование. Кроме юридического стажа, учитываются профессиональные достижения, деловая репутация и опыт работы в судебной системе.
